新疆艺术学院成立于1958年,位于素有“歌舞之乡”“丹青之乡”美誉的新疆维吾尔自治区首府乌鲁木齐市。学校是全国8所综合性艺术院校之一,也是我国西北地区唯一一所综合性高等艺术学府。学校党委坚持为党育人、为国育才办学导向,落实立德树人根本任务,突出内涵发展与质量建设,坚持教育教学出人才、艺术研究出成果、创作展演出精品。作为一所办学历史悠久、区域特征显著、专业特色鲜明的高等艺术院校,学校为繁荣文化艺术事业发展、推进社会文明进步、扩大对外交流合作做出了积极贡献,是国家文化艺术人才培养的重要基地,被誉为“丝绸之路文化传播的使者”、“天山脚下艺术家的摇篮”。
学校现有金桥校区和团结校区,占地900亩。设有音乐学院、舞蹈学院、美术学院、设计学院、书法学院、传媒学院、戏剧影视学院、文化艺术学院、马克思主义学院、人文基础部、继续教育学院、附属中等艺术学校12个教学单位,涵盖硕士研究生、本科、中专等办学层次,现有全日制在校学生6600人。
学校为硕士学位授权单位,现有2个一级学科授权点(9个研究方向),5个专业学位授权点(19个研究方向)。
学校现有29个本科专业,其中有7个国家一流专业建设点,5个自治区一流专业建设点,2个自治区实验教学示范中心,是新疆首批课程思政试点高校。
学校设有新疆书法教育研究院、艺术研究中心、“艺术+思政”教育研究中心等3个综合性科研机构和2个美术设计馆,有新艺舞蹈团、合唱团、交响乐团、国乐团等实践演出团体和一大批校外实践创作基地,建校以来累计为国家培养各类文化艺术人才数万名。
学校现有教职工711人,其中专任教师514名,有教授、副教授等高级职称教师175人,硕士生导师234人,享受国务院政府特殊津贴专家、自治区有突出贡献优秀专家、教学名师、天山英才、文化名家暨“四个一批”人才、天池特聘教授等40人次。
“十四五”以来,学校累计承担国家、省部、厅局等各级各类科研创作项目253项,出版专著、发表学术论文919篇(部)。《新疆艺术学院学报》获评为“全国高校优秀社科期刊”,学校科研学术水平显著提升。
学校积极融入和服务国家、自治区文化艺术事业发展,先后参加北京奥运开幕式、全国冬运会、中央电视台春节文艺晚会、中国新疆国际舞蹈节、世博会中国馆开幕式、国庆70周年、建党100周年庆典、自治区成立70周年大庆等国家和自治区重大文艺展演活动,创作推出一大批优秀文化艺术作品赴天山南北巡回演出。“十四五”以来,师生在国内外各级各类学科竞赛、专业比赛中获奖累计1395项,其中国际性赛事236项、国家级赛事354项、地区级赛事805项。
学校积极开展对外交流活动,先后加入中国——东盟艺术高校联盟(首批)及中俄艺术高校联盟,积极服务国家“一带一路”倡议。与俄罗斯、美国、韩国、日本、法国、泰国、哈萨克斯坦、吉尔吉斯斯坦、乌兹别克斯坦等国家及我国港澳台地区20余所院校和艺术院团建立友好交流关系,与全国30多所艺术院校开展交流合作,与中国传媒大学、中央音乐学院、中央美术学院、中央戏剧学院、中国戏曲学院建立全面长期对口支援与合作关系。
近年来,学校办学实力显著提高,社会影响力和知名度不断提升,先后获得全国学校艺术教育先进单位、自治区党建与思想政治工作先进高校、创先争优先进基层党组织、自治区开发建设新疆奖状、民族团结进步示范学校、文明校园、综合治理先进单位、爱国卫生先进单位、绿化先进单位等荣誉称号。
面向未来,新疆艺术学院党委将团结带领全校广大师生员工,在习近平新时代中国特色社会主义思想科学指引下,完整准确全面贯彻新时代党的治疆方略,继续秉承“团结、勤奋、敬业、尚美”校风和“传承创新,德艺双馨”校训,坚持走内涵建设、高质量发展道路,推进实施学校党委“一二三四”工作思路,即围绕一个目标(立德树人),坚持两个标准(德艺双馨),建设三支队伍(教师队伍、管理队伍和服务队伍),落实四个重点(以安全稳定为基础、以服务经济社会和文艺繁荣发展为导向、以内涵建设质量提升为重点、以改革创新为动力),朝着“特色鲜明、优势突出、立足新疆、服务全国、面向世界”的高水平综合性艺术高校宏伟目标努力奋进!
一、培养目标
以铸牢中华民族共同体意识为主线,培养具有深厚文化底蕴、社会责任和国际视野的创新型、复合型、应用型高级专门人才,努力培养德智体美劳全面发展的社会主义建设者和接班人。
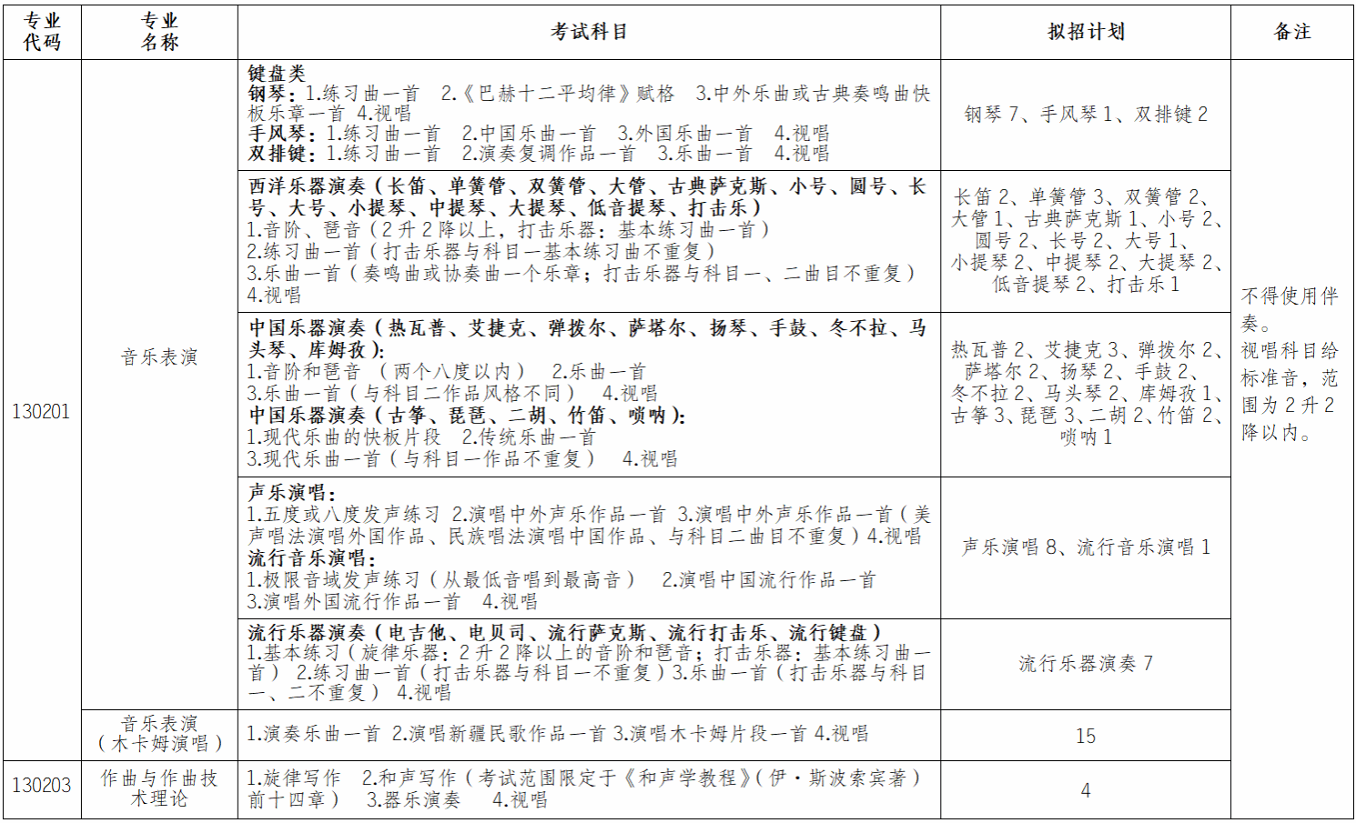
二、校考专业(线上考试,满分200分)

1.以上校考专业培养学院为音乐学院,学制4年,面向全国招生,不编制分省计划,最终招生计划以上级主管部门批复为准。
2.我校2026年音乐表演专业只招收上表所列种类,凡未列出的种类该年不接受报考,考生应使用校考报名时所选的唱法或乐器种类进行演奏。
3.考生不得兼报专业(含方向)。
三、校考报名
(一)报考条件
1.符合各省(区、市)规定的2026年普通高等学校招生报名条件,并取得高考报名资格者。
2.我校艺术类本科专业对高考改革省份无选考科目限制,对非高考综合改革省份,不限定文理科类。
3.根据教育部关于2026年高校特殊类型招生工作要求,我校2026年艺术类本科专业考生范围根据各省统考科类对应关系进行限定,考生须取得报考专业对应科类省级统考本科合格,各专业与各省统考子科类对应关系详见《新疆艺术学院2026年艺术类本科校考专业与省级统考子科类对照关系表》。
(二)报名时间
网上报名与缴费时间:2026年2月4日—2月13日
(如有变动,将在我校招生网及微信公众号另行通知。)
(三)报名须知
1.根据教育部规定,考生须取得报考专业对应科类省级统考本科合格,省级统考不合格的考生,校考成绩无效。
2.考生登录我校招生网https://bkzs.xjart.edu.cn/选择“专业考试报名(本)”,或下载安装“艺术升”APP,进行注册报名。
3.考生进行网上报名时,请务必认真阅读专业信息、统考成绩要求及考生注意事项,准确填写报考信息,按系统提示上传身份证、统考合格证等相关材料。因未按要求报名,误填、错填报考信息或填报虚假信息,未完成网上缴费等原因导致不能考试及录取的,后果由考生本人承担。
4.考生须签订诚信考试承诺书,承诺所提供的个人信息真实准确,诚信考试,遵守考试纪律,杜绝作弊行为。
5.报考过程中,考生要仔细填写并认真核对相关信息,缴费成功后,不能更改和退费。
四、考试安排
我校2026年校考采取一次性线上考试方式。
(一)考试时间
1.考前练习:2026年2月28日—3月6日
2.正式考试:2026年3月1日—3月6日
3.在线笔试:作曲与作曲技术理论专业,科目一(旋律写作)、科目二(和声写作)采用在线笔试方式。
科目一(旋律写作):3月1日15:00—15:20
科目二(和声写作):3月1日16:00—16:30
(如有变动,将在我校招生网及微信公众号另行通知。)
(二)成绩公布
1.我校预计于2026年4月公布校考成绩,考生可登录学校招生网查询,并按系统提示自行留存合格证。
2.校考合格的考生,按照所在省(区、市)艺术类招生考试有关规定,参加普通高等学校招生全国统一考试。
五、录取
学校根据考生的高考文化课成绩、专业成绩以及德、智、体、美、劳情况全面衡量,择优录取。考生须按照我校省级统考子科类对应关系,取得与所报专业相对应的省级统考本科合格。
考生在高考文化课成绩(不含政策加分)达到考生所在省(区、市)普通类专业本科批次相应科类录取最低控制分数线、省级统考本科合格、校考合格的基础上,按照志愿优先的原则,以校考成绩从高到低择优录取。
按上述要求录取后,在考生所报招考方向录取名额未满的情况下,校考成绩合格且高考文化课成绩(不含政策加分)达到考生所在省(区、市)艺术类专业相应科类本科录取最低控制分数线的考生,按照志愿优先的原则,以校考成绩从高到低依次破格录取。
破格录取名单将在录取结束后,通过校考成绩查询系统在该专业合格生源范围内公布。破格录取名单公示期为7天,公示期内如有异议须以书面形式向学校招生办公室实名提出,经查实有弄虚作假或作弊等行为者,将被取消录取资格,不再递补录取。
(二)录取有关情况说明
1.录取过程中,最后一名出现同分时,校考专业按高考文化课相对成绩、语文、外语、数学的顺序优先录取高分考生,其中高考文化课相对成绩为高考文化课成绩(不含政策加分)与所在省(区、市)普通类专业本科批次相应科类录取最低控制分数线的比值,以四舍五入法保留到小数点后三位。
2.报考音乐表演、音乐表演(木卡姆演唱)、作曲与作曲技术理论专业的新疆考生,须在普通类本科提前批次艺术类A段填报志愿。
3.若考生生源省级招生主管部门对招生计划编制、录取批次或其他录取事项另有要求,我校按照生源省份规定执行。
六、学费
1.学费标准为7800元/学年。
2.住宿费标准:六人间800元/学年,八人间600元/学年。
注:学校按照自治区物价部门规定的标准收取学费和住宿费,如遇上级调整收费标准,按照新规定执行。
七、有关说明
1.凡报名参加学校2026年本科校考专业考试者,均视为已详细阅读了本简章内容,并充分理解及认可本简章中所述的各项要求、考试方式、录取原则等有关规定。
2.家庭经济困难学生可根据国家资助政策申请生源地助学贷款,具体操作可咨询我校学生处,电话0991-2568513。
3.考生在参加文化考试时,外语语种不限,但入学后我校只提供英语教学。
4.新生入学进行体检,对患有疾病的新生,经学校指定医疗单位诊断不宜在校学习,但短期治疗可达到国家规定的入学体检标准者,经学校批准暂不予注册,保留入学资格一年。
5.新生入校后,将在三个月内进行专业复核测试,对复核结果不合格(含在复核期内违反我校学生管理相关规定的)及在高考报名、考试、体检等环节中以弄虚作假的手段取得录取资格的新生,我校将区别情况予以处理,对确定为不合格的,取消学籍。
6.我校其他专业招生简章将在后续发布,请及时关注学校招生网。
7.我校招生工作接受学校纪检监察部门以及社会各界的监督。
8.凡未尽事宜参照教育部及各生源省份招生主管部门相关规定执行。
八、其他
(一)声明
1.我校招生信息均以本简章和学校招生网公布的信息为准,对非我校官网公布的新疆艺术学院招生信息,我校将不承担任何法律责任。
2.我校不举办任何形式的艺术类专业考试考前辅导班,不允许任何单位或个人以学校名义举办考前辅导班,没有委托任何中介机构或个人代理我校进行招生录取工作,不收取国家规定外的任何费用。对以学校名义举办考前辅导班或进行招生录取工作的中介机构或个人,我校将依法追究其法律责任。
(二)联系方式
1.招生咨询电话:0991-2554104;咨询邮箱:xjart_zb@163.com
2.监督举报电话:新疆艺术学院纪委0991-2501292
3.金桥校区地址:乌鲁木齐市金桥路699号,邮编830023;团结校区地址:乌鲁木齐市团结路734号,邮编:830049
4.学校官网:https://www.xjart.edu.cn/;学校招生网:https://bkzs.xjart.edu.cn/
5.招办微信公众号:“新艺招生”
本文由中国招生网www.eduzs.org.cn转发,文章来源于网络。
教育部 阳光高考信息平台 北京教育考试院 天津市教育考试院 河北省教育考试院 山西省招办 内蒙古招办 辽宁省招办 吉林省教育考试院 黑龙江考试院 江苏省高校招生就业指导服务中心 华中招生就业信息网 半岛都市报 齐鲁晚报 海南网络广播电视台 福建高考信息平台 青海羚网 广西招生考试院 陕西省教育考试院 内蒙古教育考试院 辽宁教育考试院 黑龙江教育考试院 宁夏教育考试院 浙江省教育考试院 江西省教育考试院 广西省教育考试院 福建省教育考试院 河南省教育考试院 湖南省教育考试院 湖北省教育考试院 河南单招网 高校教师招聘网