最权威的高校招生平台    热线电话:13911934741
首页 新闻中心 高考热点 报考指南 报考政策 招生简章 高校动态 艺术招生 高考常识 报考专业
主页 > 招生简章 > 西藏 > 西藏职业技术学院2025年招生章程

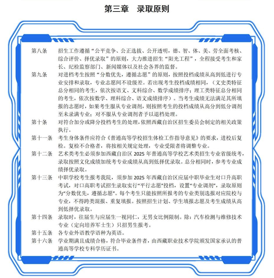
西藏职业技术学院2025年招生章程

时间:2026-01-20 14:35  来源:未知  作者:eduzs





新闻资讯

教育新闻

院校招生

教育部 阳光高考信息平台 北京教育考试院 天津市教育考试院 河北省教育考试院 山西省招办 内蒙古招办 辽宁省招办 吉林省教育考试院 黑龙江考试院 江苏省高校招生就业指导服务中心 华中招生就业信息网 半岛都市报 齐鲁晚报 海南网络广播电视台 福建高考信息平台 青海羚网 广西招生考试院 陕西省教育考试院 内蒙古教育考试院 辽宁教育考试院 黑龙江教育考试院 宁夏教育考试院 浙江省教育考试院 江西省教育考试院 广西省教育考试院 福建省教育考试院 河南省教育考试院 湖南省教育考试院 湖北省教育考试院 河南单招网 高校教师招聘网